Kurzporträt
Stellenangebote
Abteilungen
Bekanntmachungen
Telefonverzeichnis
Download
Kontakt
IT-Support
Home
Abteilungen
Amtsleitung
Stabstelle IT
Allgemeine Dienste
Finanzen
Personalabteilung
Bau- und Liegenschaftsabteilung
Kita-Abteilung Leine-Solling
Kita-Abteilung Harzer Land
Abteilungen
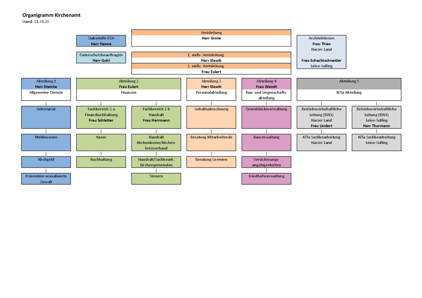
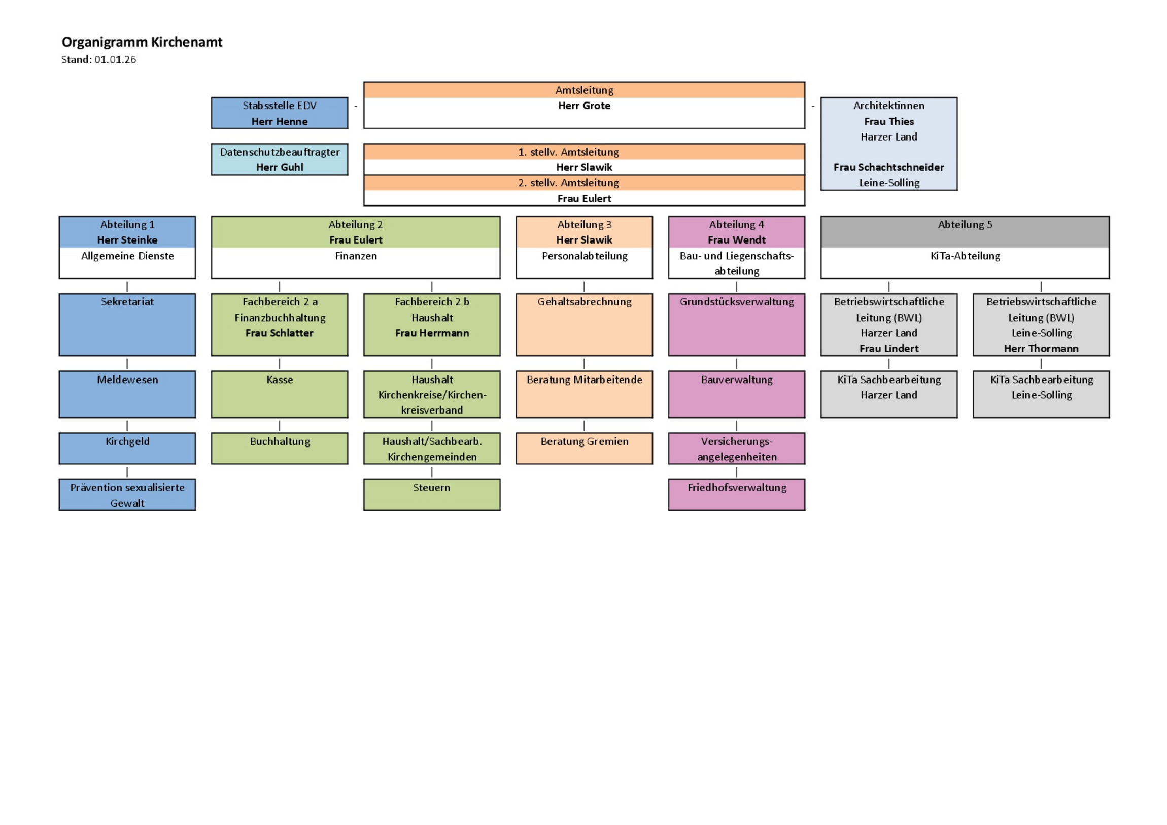
Unsere Organisation und Abteilungen im Kirchenamt Northeim
Das Kirchenamt Northeim Organigramm zum herunterladen
Datei herunterladen (PDF)